青岛凯桥人力资源有限公司,欢迎来电咨询!13589326275
联系我们
服务热线:
0532-88523376
网站首页
关于我们
招聘专栏
服务指南
在线报名
加盟合作
联系我们
招聘专栏
Column
国内招聘
新加坡招聘
日本招聘
其他招聘
联系我们
Contact Us
青岛凯桥人力资源有限公司
服务热线:13678890099
座机:0532-88523376
邮箱:qdkaiqiao@126.com
地址:青岛市即墨区万丽国际广场B座312室
招聘专栏
当前位置:
首页
>
招聘专栏
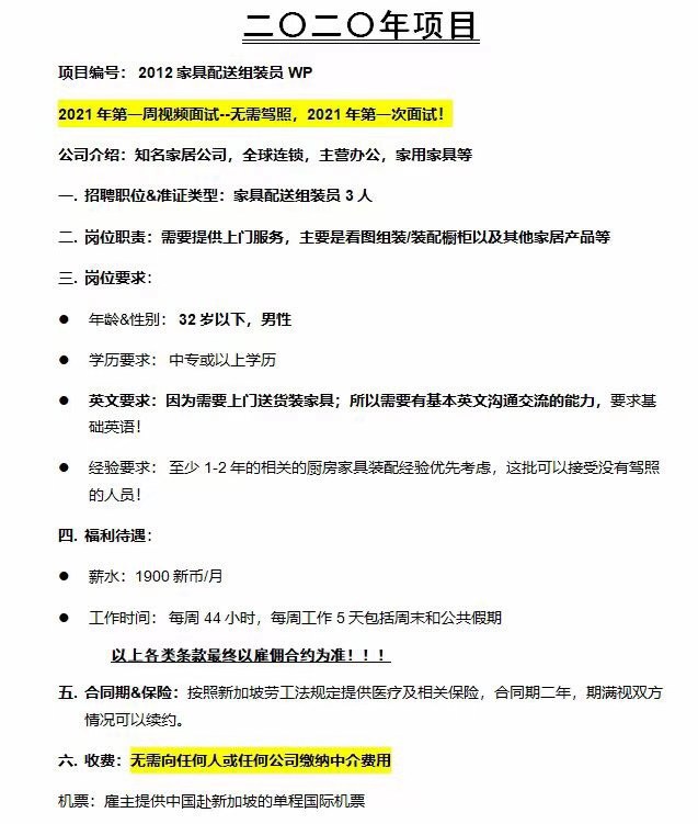
新加坡家具组装工招聘(零收费,高工资)